零传动,零妥协:直线电机解决方案
直线电机是直接将电能转化为直线运动的装置,被誉为运动控制领域的“终极解决方案”。其核心在于取消了所有中间机械传动部件,实现了“零接触”的直接驱动。
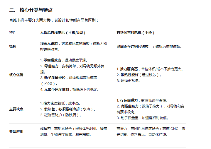
下面为您详细解析其细节与特点。
一、 核心结构与工作原理
直线电机可以简单理解为将旋转电机沿径向“剖开并展平”。
定子(初级):变为线圈绕组(电枢),通入三相交流电后产生行波磁场。
动子(次级):变为永磁体阵列,在磁场作用下产生洛伦兹力,从而做直线运动。
反馈系统:必须配备高精度位置传感器(如光栅尺、磁栅尺),构成全闭环控制,这是实现精密控制的基础。

三、 核心特点(综合优势)
超高精度与分辨率:无背隙、无磨损,精度仅取决于反馈传感器(可达纳米级)。
超高速度与加速度:直接驱动,无机械限制,速度可达5-10 m/s,加速度达10G 以上。
超高刚性与响应:动子与负载直接耦合,伺服带宽极高,动态响应极快(毫秒级)。
运行极其平稳安静:特别是无铁芯电机,无齿槽力,适合精密扫描。
行程长度理论上无限:可通过拼接磁轨轻松延长,而性能不下降。
近乎零维护:无接触式传动,无机械磨损部件,寿命长。

五、 主要应用场景
直线电机的特点决定了其应用于对运动性能有极致要求或传统机械无法满足的领域:
半导体制造:光刻机的晶圆台和掩模台是其最高端应用。
精密加工与检测:高速高精 CNC、激光切割、PCB 钻孔机、三坐标测量机。
自动化与机器人:高速拾取贴装(Pick & Place)、物流分拣、机器人第七轴。
高端科研与医疗:生命科学仪器、航天仿真、飞秒激光、MRI 扫描床。
六、 选型关键考虑
精度与平滑性要求:超精密选无铁芯;重载高速选有铁芯。
推力与加速度需求:计算峰值推力与持续推力,并匹配冷却方案。
行程与安装环境:长行程是直线电机的天然优势;注意防护磁轨。
成本与系统集成:直线电机本身成本高,且需配套高端驱动器、反馈和冷却系统,总成本远高于传统方案。
总结
直线电机通过电磁直接驱动的原理,突破了机械传动的所有物理极限(速度、加速度、精度、维护),是实现超高速、超精密、高动态直线运动的终极技术路径。其核心代价是高昂的成本和系统的复杂性。选择时,需在无铁芯的“极致性能”与有铁芯的“高性价比推力”间做出权衡,并确保有足够的技术能力完成系统集成。