东莞市高工智能传动股份有限公司
DONG GUAN GAO GONG ZHI NENG CHUAN DONG CO.,LTD

专业从事直角坐标机器人,直线电机,机械手,自动化设备平台,线性模组,直线模组、重型模组,内嵌式模组

动子定子,多关节机器人及自动化标准配件的研发

无铁芯直线电机 | 定义纳米级精度与超高动态性能的标杆

 二维码 200
作者:高工智能传动

无铁芯直线电机 | 定义纳米级精度与超高动态性能的标杆


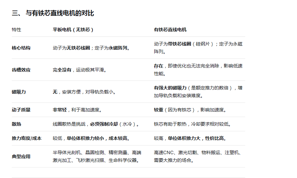
平板电机(也称为直线电机无铁芯直线电机/U型槽直线电机)的动子和定子是它的核心部件,其设计与传统旋转电机或带铁芯直线电机有显著不同,这直接决定了它的卓越性能。

下面我将为您详细解析平板电机动子和定子的细节与特点。


一、 核心结构细节

平板电机是一种将旋转电机“展开”的直驱机构。其基本结构如下:

  • 定子(初级): 通常是包含永磁体阵列的部分。它被固定在机构的基座或导轨上,不运动

  • 动子(次级): 通常是包含线圈绕组(电枢) 的部分。它通入电流,在永磁体产生的磁场中产生洛伦兹力,从而做直线运动

1. 定子细节

定子由永磁轨道构成。

  • 材料: 采用高性能的稀土永磁材料(如钕铁硼),以提供强而稳定的磁场。

  • 排列方式: 永磁体以交替极性(N-S-N-S)的方式精密排列在一条钢制或铝制基板上。

    • 磁极间距是关键参数,影响电机的推力系数和速度。

  • 特点:

    • 无齿槽效应: 由于没有铁芯,磁场在空间上是平滑、连续的。

    • 被动部件: 结构简单,仅由磁体和基板构成,可靠性极高,无需维护。

    • 可拼接: 通过将多段磁轨精密拼接,理论上可以无限延长行程,这是其巨大优势之一。

2. 动子细节

动子由线圈组支撑结构构成。

  • 线圈绕组: 采用三相(最常见)无铁芯线圈,嵌入在环氧树脂或类似材料中,形成一个坚固的“力单元”。

    • “无铁芯”设计:这是平板电机的灵魂。线圈中间没有硅钢片。

  • 支撑与散热:

    • 动子本体通常安装在水冷板强制风冷散热器上。因为高加速度运行时,线圈发热是主要热源,高效冷却是保证持续推力的关键。

    • 动子上集成了位置反馈元件(通常是高精度光栅尺的读数头),实现全闭环控制。

  • 特点:

    • 极轻的质量: 由于无铁芯,动子质量非常轻,为超高加速度提供了可能。

    • 无磁吸力: 动子与定子之间不存在吸引力(与有铁芯直线电机不同),安装调试更简单,对导轨负载小。


二、 核心特点与优势(源于动定子设计)

1. 超高动态性能

  • 加速度极高: 得益于极轻的动子质量,加速度可达 10G 以上(甚至超过30G),是传统旋转电机+丝杠结构的数倍至数十倍。

  • 速度极快: 最高速度可达 5-10 m/s,且高速下推力平稳。

  • 响应极快: 毫秒甚至微秒级的电气时间常数,系统带宽高,跟随误差小。

2. 极高的精度与平滑性

  • 零齿槽效应/零磁吸力: 这是其最显著的优势之一。“无铁芯”设计彻底消除了齿槽力,同时动定子间无磁吸力。这意味着电机在低速下无爬行现象,运动极其平滑。

  • 高定位精度与分辨率: 配合高分辨率光栅尺(如1纳米),可实现亚微米甚至纳米级的定位精度和重复性。精度仅取决于反馈系统。

3. 真正的直驱与零背隙

  • 动子直接驱动负载,没有任何中间机械传动部件(如丝杠、皮带、齿轮),因此无背隙、无磨损、无需维护,刚性极高。

4. 高可靠性与长寿命

  • 定子(磁轨)是完全被动的,无任何磨损件。

  • 动子线圈被密封固化,寿命主要取决于轴承系统(如空气轴承或导轨)。整体寿命远高于机械传动系统。


四、 主要应用场景

平板电机的特点决定了它应用于对运动性能有极致要求的顶尖领域:

  1. 半导体制造: 光刻机的晶圆台和掩模台是平板电机的最高端应用,要求纳米级精度和极高的加速度。

  2. 精密检测与测量: 晶圆检测机、PCB AOI检测、高精度坐标测量机。

  3. 高端增材制造与加工: 选择性激光熔融金属3D打印机、精密激光钻孔/切割。

  4. 生命科学与医疗: DNA测序仪、高速共聚焦显微镜扫描。

  5. 高端科研仪器: 航天仿真、光学延迟线、快速反射镜。

总结

平板电机的动定子设计——“无铁芯动子线圈” + “永磁体阵列定子”——是其所有卓越性能的物理基础。它牺牲了部分推力密度和成本,换来了无与伦比的平滑性、超高精度和动态响应。它是超精密、超高动态性能直驱运动系统的终极选择,是解决高端装备核心运动难题的“杀手锏”技术。在选择时,需要重点关注其推力系数、散热方案、与高精度反馈系统的集成以及磁轨的防护(防尘防屑)。