大理石直线电机:超精密运动的终极基准
大理石直线电机 这一超精密运动控制领域的巅峰系统。它代表了精度、稳定性和性能的终极追求,是多项顶尖技术的结晶。
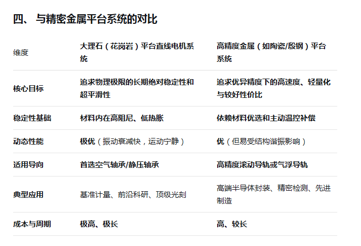
一、 核心理念:为什么是“大理石”?
这里的“大理石”通常指代高性能天然花岗岩(如泰山青、印度黑)。选择它,是基于其无可替代的物理特性:
极低的热膨胀系数:仅约为钢铁的1/3,对温度变化极不敏感,是长期尺寸稳定的基石。
卓越的振动阻尼特性:内部微观结构能高效吸收和耗散振动能量,阻尼比远超铸铁和钢材,带来无与伦比的静态和动态稳定性。
极高的硬度和耐磨性:莫氏硬度高,可长期保持精加工表面的几何精度,不易磨损。
无残余内应力:经过亿万年自然时效,内部应力完全释放,不会像金属件一样在加工后因应力重新分布而变形。
二、 系统核心构成与协同细节
这是一个深度集成的“系统工程”,每个部件都为极致性能而生:
花岗岩机械结构
直线电机驱动单元
超精密导向与承载系统
空气轴承:这是最经典的搭配。压缩空气在花岗岩导轨表面形成数微米厚的气膜,实现真正的零摩擦、无磨损、无限分辨率的悬浮运动。
液体静压导轨:使用油液作为介质,刚性和阻尼更高,适合重载或需要极佳抗振性的场合。
精密滚动导轨:如交叉滚柱导轨,用于对负载能力要求极高且能接受纳米级微小摩擦波动的场景。
纳米级测量与反馈系统
严苛的环境控制系统
热管理:整个系统置于多层恒温罩内,温度控制精度可达±0.01°C,以消除任何热变形。
隔振系统:采用主动或超低频被动隔振平台,有效隔绝地面和环境的振动传递。
洁净与真空:根据应用需求,可设计为洁净室兼容或全真空兼容版本。
三、 核心特点与性能巅峰表现

五、 殿堂级应用场景
这类系统是以下领域的关键使能技术和性能瓶颈的突破者:
尖端半导体制造:极紫外(EUV)光刻机的晶圆台与掩模台,是摩尔定律延续的核心。
国家计量基准:下一代坐标测量机(CMM)国家基准、激光干涉仪比对标定系统。
前沿科学研究:引力波探测(如LIGO)的光学平台调整、可控核聚变装置的等离子体控制镜。
超精密加工与检测:芯片光学模板(掩模版)的检测与修复设备、红外/射电望远镜的副镜精密调整机构。
生命科学突破:冷冻电镜(Cryo-EM)的样品台、单分子荧光追踪平台。
总结
大理石直线电机系统是现代超精密工程的皇冠。 它不仅仅是一个产品,更是一个 “科研仪器”或“生产母机”级别的基础设施。它代表了人类在宏观尺度上追求微观乃至纳米级控制能力的最高成就。选择或研发这样一套系统,意味着参与的是解决国家战略需求或世界级科技挑战的项目,其价值无法用简单的性价比衡量,而在于其实现的不可替代的尖端能力。
