DD马达 vs. 普通伺服马达:终极选型指南
DD马达(直接驱动马达)和普通马达(通常指带减速机的伺服/步进电机)是两种截然不同的驱动解决方案。
简单来说,它们的核心区别在于 “传动方式”:
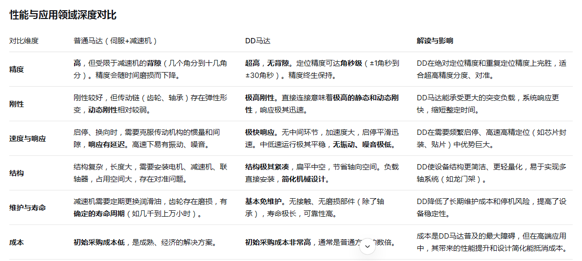
下面我将从多个维度进行详细对比,并以一个生动的类比来帮助理解。

一个生动的类比:

选择指南:何时用哪一种?
选择 普通马达(伺服+减速机) 当:
预算有限,追求高性价比。
精度要求为“普通高精度”(角分级即可),如通用CNC分度盘、普通物料旋转。
需要极高的减速比(如>100:1)来放大扭矩。
空间布局对长度不敏感,但对径向尺寸敏感。
应用场景:工业机器人关节(大量使用)、通用自动化旋转台、输送线、包装机械等绝大多数传统工业领域。
选择 DD马达 当:
追求极限性能:需要角秒级精度、零背隙、超高刚性、超快响应。
简化机械结构:希望设备紧凑、轻量、设计简化,减少故障点。
要求运行平稳安静:如精密检测设备、光学扫描设备、半导体晶圆加工。
需要极低维护和超高可靠性:设备需要7x24小时连续稳定运行。
典型高端应用:
半导体与电子:芯片封装机、金线焊线机、晶圆探针台、高精度贴片机。
显示面板:LCD/OLED面板检测、激光修复、精密涂布。
精密加工与检测:超精密数控转台、光学镜片加工、坐标测量机。
高端直接驱动应用:雷达天线、望远镜、高精度雷达。
这不是简单的优劣问题,而是适用场景和成本性能平衡的问题。对于追求极致性能、愿意为更高的生产效率和产品良率投资的高端装备制造业,DD马达是无可争议的方向。而对于成本敏感、性能要求足够的广大通用工业领域,高精度的“伺服+减速机”方案在很长一段时间内仍是最优选择。
